|
nckernel
0.1
|
#include <sys/types.h>#include <stddef.h>#include <stdio.h>#include <stdlib.h>#include <string.h>#include <stdint.h>#include <unistd.h>#include <stropts.h>#include <stdarg.h>#include <time.h>#include <errno.h>#include <list.h>#include <pthread.h>#include <semaphore.h>#include <object.h>#include <vfs.h>#include <device.h>#include <dma.h>#include <fdc.h>#include <fdc_ctrl.h>#include <fdc_single.h>#include <zone.h>#include <page_frame.h>#include <onetime_map.h>#include <debug.h>#include <util.h>
Go to the source code of this file.
Functions | |
| int | fdc_close (struct ninfo *ninfo, struct nctx *ctx) |
| int | fdc_init (void) |
| int | fdc_ioctl (struct ninfo *ninfo, struct nctx *ctx, int request, va_list va) |
| off_t | fdc_lseek (struct ninfo *ninfo, struct nctx *ctx, off_t offset, int whence) |
| int | fdc_open (struct ninfo *ninfo, struct nctx *ctx) |
| int | fdc_read (struct ninfo *ninfo, struct nctx *ctx, void *buf, size_t size) |
| int | fdc_write (struct ninfo *ninfo, struct nctx *ctx, const void *buf, size_t size) |
Definition at line 279 of file fdc.c.
References fdc_fini_ctrl(), fdc_motor_off(), free(), NULL, nctx::priv, pthread_mutex_lock(), and pthread_mutex_unlock().

Definition at line 256 of file fdc.c.
References EINVAL, fdc_version(), I_GETINFO, nctx::priv, pthread_mutex_lock(), pthread_mutex_unlock(), and va_arg.

Definition at line 120 of file fdc.c.
References nctx::offset, pthread_mutex_lock(), pthread_mutex_unlock(), SEEK_CUR, SEEK_END, SEEK_SET, and ninfo::size.

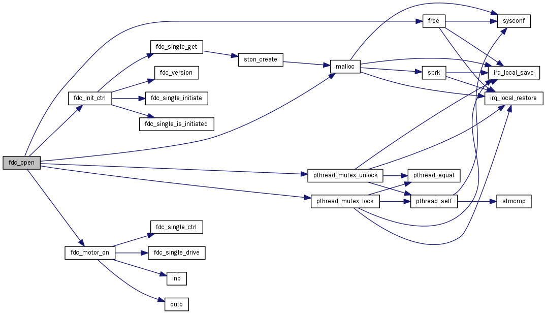
Definition at line 292 of file fdc.c.
References ninfo_dev::device, ENOMEM, fdc_init_ctrl(), fdc_motor_on(), free(), malloc(), MINOR, nctx::offset, nctx::priv, ninfo::priv, pthread_mutex_lock(), and pthread_mutex_unlock().

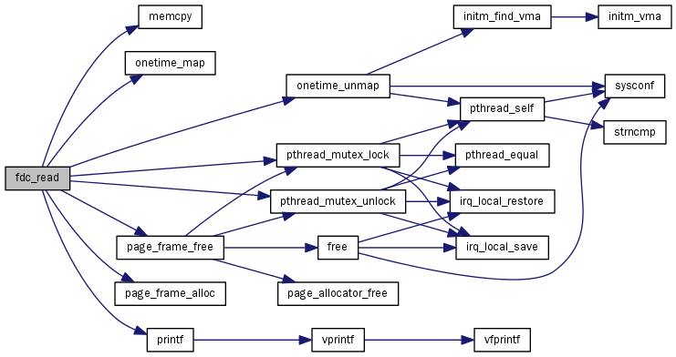
Definition at line 142 of file fdc.c.
References EFAULT, ENOMEM, FD_BLKSZ, memcpy(), nctx::offset, onetime_map(), onetime_unmap(), page_frame_alloc(), page_frame_free(), printf(), nctx::priv, pthread_mutex_lock(), pthread_mutex_unlock(), and ZONE_BASE.

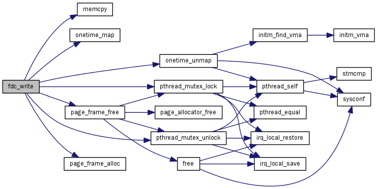
Definition at line 197 of file fdc.c.
References EFAULT, ENOMEM, FD_BLKSZ, memcpy(), nctx::offset, onetime_map(), onetime_unmap(), page_frame_alloc(), page_frame_free(), nctx::priv, pthread_mutex_lock(), pthread_mutex_unlock(), and ZONE_BASE.

1.8.4