|
nckernel
0.1
|
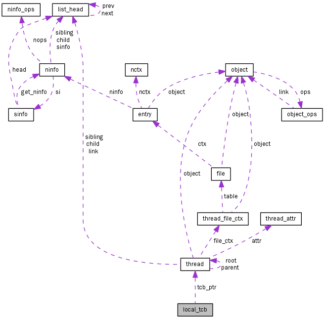
이 자료구조는 Stack 으로 사용될 메모리 영역의 제일 처음 부분에 저장된다. More...
#include <thread.h>

Data Fields | |
| char | tag [THREAD_TAGLEN] |
| struct thread * | tcb_ptr |
| char tag[THREAD_TAGLEN] |
| struct thread* tcb_ptr |
Definition at line 44 of file thread.h.
Referenced by pthread_self().
1.8.4