ncloader  0.1
 모두 데이타 구조 파일들 함수 변수 타입정의 열거형 타입 열거형 멤버 매크로 그룹들 페이지들
표준 라이브러리 함수들을 구현

표준에서 정의하는 라이브러리 함수들을 구현 더 자세히 ...

+ 표준 라이브러리 함수들을 구현에 대한 협력 다이어그램:

함수

void _Exit (int ret)
 
long a64l (const char *val)
 
void abort (void)
 
int abs (int val)
 
int atexit (void(*func)(void))
 
double atof (const char *str)
 
int atoi (const char *nptr)
 
long atol (const char *nptr)
 
long long atoll (const char *nptr)
 
long long atoq (const char *nptr)
 
void * bsearch (const void *key, const void *base, size_t nmemb, size_t size, int(*compar)(const void *, const void *))
 
void * calloc (size_t nmemb, size_t size)
 
double drand48 (void)
 
double erand48 (unsigned short xsubi[3])
 
void exit (int ret)
 
void free (void *buf)
 
char * getenv (const char *name)
 
int getsubopt (char **optionp, char *const *tokens, char **valuep)
 
int grantpt (int fd)
 
char * initstate (unsigned seed, char *state, size_t n)
 
long jrand48 (unsigned short xsubi[3])
 
char * l64a (long value)
 
long labs (long int j)
 
void lcong48 (unsigned short param[7])
 
long long llabs (long long)
 
long lrand48 (void)
 
void * malloc (size_t size)
 
int posix_memalign (void **memptr, size_t alignment, size_t size)
 
void * aligned_alloc (size_t alignment, size_t size)
 
void * valloc (size_t size)
 

상세한 설명

표준에서 정의하는 라이브러리 함수들을 구현

작성자
Sung-jae Park nices.nosp@m.j@ni.nosp@m.cesj..nosp@m.com
날짜
2011-7-28

함수 문서화

void _Exit ( int  ret)
long a64l ( const char *  val)
void abort ( void  )
int abs ( int  val)
void* aligned_alloc ( size_t  alignment,
size_t  size 
)

+ 이 함수 내부에서 호출하는 함수들에 대한 그래프입니다.:

+ 이 함수를 호출하는 함수들에 대한 그래프입니다.:

int atexit ( void(*)(void)  func)
double atof ( const char *  str)
int atoi ( const char *  nptr)

+ 이 함수를 호출하는 함수들에 대한 그래프입니다.:

long atol ( const char *  nptr)
long long atoll ( const char *  nptr)
long long atoq ( const char *  nptr)
void* bsearch ( const void *  key,
const void *  base,
size_t  nmemb,
size_t  size,
int(*)(const void *, const void *)  compar 
)
void* calloc ( size_t  nmemb,
size_t  size 
)
double drand48 ( void  )
double erand48 ( unsigned short  xsubi[3])
void exit ( int  ret)
void free ( void *  buf)

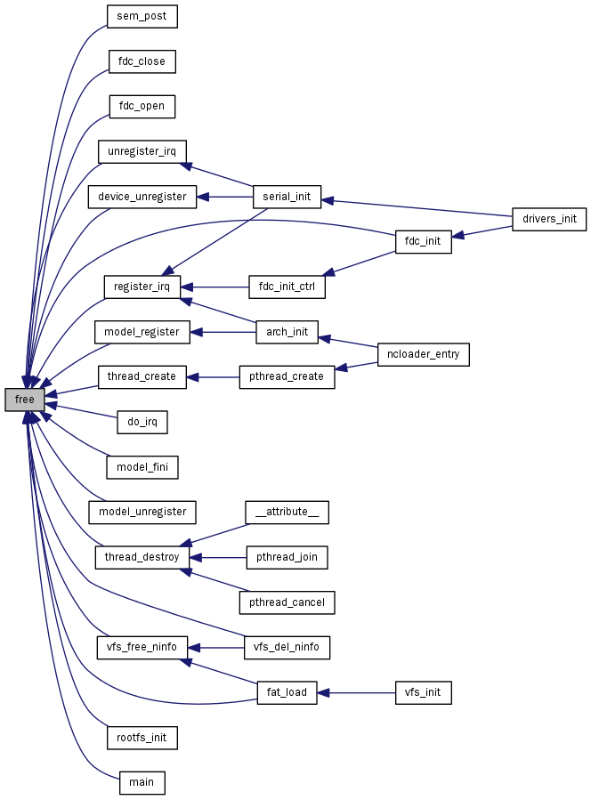
+ 이 함수 내부에서 호출하는 함수들에 대한 그래프입니다.:

+ 이 함수를 호출하는 함수들에 대한 그래프입니다.:

char* getenv ( const char *  name)
int getsubopt ( char **  optionp,
char *const *  tokens,
char **  valuep 
)
int grantpt ( int  fd)
char* initstate ( unsigned  seed,
char *  state,
size_t  n 
)
long jrand48 ( unsigned short  xsubi[3])
char* l64a ( long  value)
long labs ( long int  j)
void lcong48 ( unsigned short  param[7])
long long llabs ( long  long)
long lrand48 ( void  )
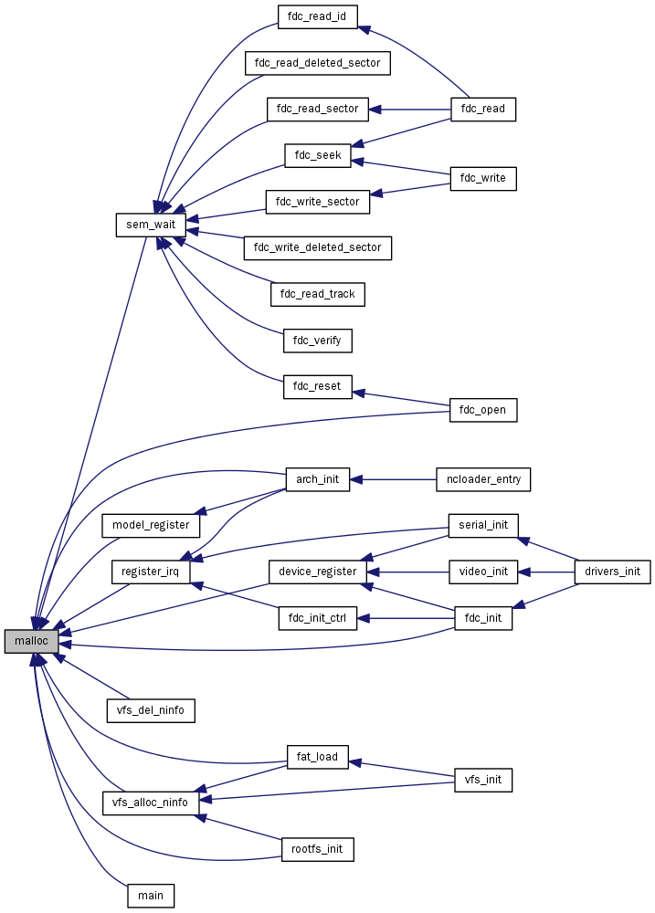
void* malloc ( size_t  size)

+ 이 함수 내부에서 호출하는 함수들에 대한 그래프입니다.:

+ 이 함수를 호출하는 함수들에 대한 그래프입니다.:

int posix_memalign ( void **  memptr,
size_t  alignment,
size_t  size 
)
주의
alignment should be greater than 1

+ 이 함수 내부에서 호출하는 함수들에 대한 그래프입니다.:

+ 이 함수를 호출하는 함수들에 대한 그래프입니다.:

void* valloc ( size_t  size)

+ 이 함수 내부에서 호출하는 함수들에 대한 그래프입니다.: