ncloader  0.1
 모두 데이타 구조 파일들 함수 변수 타입정의 열거형 타입 열거형 멤버 매크로 그룹들 페이지들
표준 기호 상수와 형

표준 기호 상수와 형을 선언한다. 더 자세히 ...

+ 표준 기호 상수와 형에 대한 협력 다이어그램:

함수

int access (const char *path, int mode)
 
unsigned alarm (unsigned sec)
 
int chdir (const char *path)
 
int chown (const char *path, uid_t uid, gid_t gid)
 
int close (int fd)
 
size_t confstr (int name, char *buf, size_t len)
 
char * crypt (const char *key, const char *salt)
 
char * ctermid (char *s)
 
int dup (int fd)
 
int dup2 (int oldfd, int newfd)
 
void _exit (int ret)
 
void encrypt (char block[64], int edflat)
 
int execl (const char *path, const char *arg,...)
 
int execle (const char *path, const char *arg,...)
 
int execlp (const char *path, const char *arg,...)
 
int execv (const char *path, char *const argv[])
 
int execve (const char *path, const char *const argv[], char *const envp[])
 
int execvp (const char *path, char *const argv[])
 
int faccessat (int dirfd, const char *path, int mode, int flag)
 
int fchdir (int fd)
 
int fchown (int fd, uid_t uid, gid_t gid)
 
int fchownat (int dirfd, const char *path, uid_t uid, gid_t gid, int flag)
 
int fdatasync (int fd)
 
int fexecve (int fd, char *const argv[], char *const env[])
 
pid_t fork (void)
 
long fpathconf (int fd, int name)
 
int fsync (int fd)
 
int ftruncate (int fd, off_t off)
 
char * getcwd (char *buf, size_t size)
 
gid_t getegid (void)
 
uid_t geteuid (void)
 
gid_t getgid (void)
 
int getgroups (int size, gid_t list[])
 
long gethostid (void)
 
int gethostname (char *buf, size_t size)
 
char * getlogin (void)
 
int getlogin_r (char *buf, size_t size)
 
int getopt (int argc, char *const argv[], const char *optstring)
 
pid_t getpgid (pid_t pid)
 
pid_t getpgrp (void)
 
pid_t getpid (void)
 
pid_t getppid (void)
 
pid_t getsid (pid_t pid)
 
uid_t getuid (void)
 
int isatty (int fd)
 
int lchown (const char *path, uid_t owner, gid_t group)
 
int link (const char *oldpath, const char *newpath)
 
int linkat (int olddirfd, const char *oldname, int newdirfd, const char *newname, int flags)
 
int lockf (int fd, int cmd, off_t len)
 
off_t lseek (int fd, off_t offset, int whence)
 
int nice (int val)
 
long pathconf (const char *path, int name)
 
int pause (void)
 
int pipe (int fds[2])
 
ssize_t pread (int fd, void *buf, size_t size, off_t offset)
 
ssize_t pwrite (int fd, const void *buf, size_t size, off_t offset)
 
ssize_t read (int fd, void *buf, size_t size)
 
ssize_t readlink (const char *restrict path, char *restrict buf, size_t bufsz)
 
ssize_t readlinkat (int dirfd, const char *restrict path, char *restrict buf, size_t size)
 
int rmdir (const char *path)
 
int setegid (gid_t gid)
 
int seteuid (uid_t uid)
 
int setgid (gid_t gid)
 
int setpgid (pid_t pid, pid_t pgid)
 
pid_t setpgrp (void)
 
int setregid (gid_t rgid, gid_t egid)
 
int setreuid (uid_t ruid, uid_t euid)
 
pid_t setsid (void)
 
int setuid (uid_t euid)
 
unsigned sleep (unsigned secs)
 
void swab (const void *restrict from, void *restrict to, ssize_t size)
 
int symlink (const char *oldpath, const char *newpath)
 
int symlinkat (const char *oldpath, int newdirfd, const char *newpath)
 
void sync (void)
 
long sysconf (int name)
 
pid_t tcgetpgrp (int fd)
 
int tcsetpgrp (int fd, pid_t pid)
 
int truncate (const char *file, off_t offset)
 
char * ttyname (int fd)
 
int ttyname_r (int fd, char *buf, size_t size)
 
int unlink (const char *file)
 
int unlinkat (int dirfd, const char *file, int flags)
 
ssize_t write (int fd, const void *buf, size_t size)
 

변수

char * optarg
 
int opterr
 
int optind
 
int optopt
 

상세한 설명

표준 기호 상수와 형을 선언한다.

날짜
2011-8-26
작성자
Sung-jae Park nices.nosp@m.j@ni.nosp@m.cesj..nosp@m.com

함수 문서화

void _exit ( int  ret)
매개변수
[in]ret
반환값
void
참고
int access ( const char *  path,
int  mode 
)
매개변수
[in]path
[in]mode
반환값
int
참고
unsigned alarm ( unsigned  sec)
매개변수
[in]sec
반환값
unsigned
참고
int chdir ( const char *  path)
매개변수
[in]path
반환값
int
참고
int chown ( const char *  path,
uid_t  uid,
gid_t  gid 
)
매개변수
[in]path
[in]uid
[in]gid
반환값
int
참고
int close ( int  fd)
매개변수
[in]fd
반환값
int
참고

+ 이 함수 내부에서 호출하는 함수들에 대한 그래프입니다.:

+ 이 함수를 호출하는 함수들에 대한 그래프입니다.:

size_t confstr ( int  name,
char *  buf,
size_t  len 
)
매개변수
[in]name
[in]buf
[in]len
반환값
size_t
참고
char* crypt ( const char *  key,
const char *  salt 
)
매개변수
[in]key
[in]salt
반환값
char *
참고
char* ctermid ( char *  s)
매개변수
[in]s
반환값
char *
참고
int dup ( int  fd)
매개변수
[in]fd
반환값
int
참고
int dup2 ( int  oldfd,
int  newfd 
)
매개변수
[in]oldfd
[in]newfd
반환값
int
참고
void encrypt ( char  block[64],
int  edflat 
)
매개변수
[in]block
[in]edflat
반환값
void
참고
int execl ( const char *  path,
const char *  arg,
  ... 
)
매개변수
[in]path
[in]arg
[in]...
반환값
int
참고
int execle ( const char *  path,
const char *  arg,
  ... 
)
매개변수
[in]path
[in]arg
[in]...
반환값
int
참고
int execlp ( const char *  path,
const char *  arg,
  ... 
)
매개변수
[in]path
[in]arg
[in]...
반환값
int
참고
int execv ( const char *  path,
char *const  argv[] 
)
매개변수
[in]path
[in]argv
반환값
int
참고
int execve ( const char *  path,
const char *const  argv[],
char *const  envp[] 
)
매개변수
[in]path
[in]argv
[in]envp
반환값
int
참고
int execvp ( const char *  path,
char *const  argv[] 
)
매개변수
[in]path
[in]argv
반환값
int
참고
int faccessat ( int  dirfd,
const char *  path,
int  mode,
int  flag 
)
매개변수
[in]dirfd
[in]path
[in]mode
[in]flag
반환값
int
참고
int fchdir ( int  fd)
매개변수
[in]fd
반환값
int
참고
int fchown ( int  fd,
uid_t  uid,
gid_t  gid 
)
매개변수
[in]fd
[in]uid
[in]gid
반환값
int
참고
int fchownat ( int  dirfd,
const char *  path,
uid_t  uid,
gid_t  gid,
int  flag 
)
매개변수
[in]dirfd
[in]path
[in]uid
[in]gid
[in]flag
반환값
int
참고
int fdatasync ( int  fd)
매개변수
[in]fd
반환값
int
참고
int fexecve ( int  fd,
char *const  argv[],
char *const  env[] 
)
매개변수
[in]fd
[in]argv
[in]env
반환값
int
참고
pid_t fork ( void  )
반환값
pid_t
참고
long fpathconf ( int  fd,
int  name 
)
매개변수
[in]fd
[in]name
반환값
long
참고
int fsync ( int  fd)
매개변수
[in]fd
반환값
int
참고
int ftruncate ( int  fd,
off_t  off 
)
매개변수
[in]fd
[in]off
반환값
int
참고
char* getcwd ( char *  buf,
size_t  size 
)
매개변수
[in]buf
[in]size
반환값
char*
참고
gid_t getegid ( void  )
반환값
gid_t
참고
uid_t geteuid ( void  )
반환값
uid_t
참고
gid_t getgid ( void  )
반환값
gid_t
참고
int getgroups ( int  size,
gid_t  list[] 
)
매개변수
[in]size
[in]list[]
반환값
int
참고
long gethostid ( void  )
반환값
long
참고
int gethostname ( char *  buf,
size_t  size 
)
매개변수
[in]buf
[in]size
반환값
int
참고
char* getlogin ( void  )
반환값
char*
참고
int getlogin_r ( char *  buf,
size_t  size 
)
매개변수
[in]buf
[in]size
반환값
int
참고
int getopt ( int  argc,
char *const  argv[],
const char *  optstring 
)
매개변수
[in]argc
[in]argv
[in]optstring
반환값
int
참고
pid_t getpgid ( pid_t  pid)
매개변수
[in]pid
반환값
pid_t
참고
pid_t getpgrp ( void  )
반환값
pid_t
참고
pid_t getpid ( void  )
반환값
pid_t
참고
pid_t getppid ( void  )
반환값
pid_t
참고
pid_t getsid ( pid_t  pid)
매개변수
[in]pid
반환값
pid_t
참고
uid_t getuid ( void  )
반환값
uid_t
참고
int isatty ( int  fd)
매개변수
[in]fd
반환값
int
참고
int lchown ( const char *  path,
uid_t  owner,
gid_t  group 
)
매개변수
[in]path
[in]owner
[in]group
반환값
int
참고
int link ( const char *  oldpath,
const char *  newpath 
)
매개변수
[in]oldpath
[in]newpath
반환값
int
참고
int linkat ( int  olddirfd,
const char *  oldname,
int  newdirfd,
const char *  newname,
int  flags 
)
매개변수
[in]olddirfd
[in]oldname
[in]newdirfd
[in]newname
[in]flags
반환값
int
참고
int lockf ( int  fd,
int  cmd,
off_t  len 
)
매개변수
[in]fd
[in]cmd
[in]len
반환값
int
참고
off_t lseek ( int  fd,
off_t  offset,
int  whence 
)
매개변수
[in]fd
[in]offset
[in]whence
반환값
off_t
참고

+ 이 함수를 호출하는 함수들에 대한 그래프입니다.:

int nice ( int  val)
매개변수
[in]val
반환값
int
참고
long pathconf ( const char *  path,
int  name 
)
매개변수
[in]path
[in]name
반환값
long
참고
int pause ( void  )
반환값
int
참고
int pipe ( int  fds[2])
매개변수
[in]fds
반환값
int
참고
ssize_t pread ( int  fd,
void *  buf,
size_t  size,
off_t  offset 
)
매개변수
[in]fd
[in]buf
[in]size
[in]offset
반환값
ssize_t
참고
ssize_t pwrite ( int  fd,
const void *  buf,
size_t  size,
off_t  offset 
)
매개변수
[in]fd
[in]buf
[in]size
[in]offset
반환값
ssize_t
참고
ssize_t read ( int  fd,
void *  buf,
size_t  size 
)
매개변수
[in]fd
[in]buf
[in]size
반환값
ssize_t
참고

+ 이 함수 내부에서 호출하는 함수들에 대한 그래프입니다.:

+ 이 함수를 호출하는 함수들에 대한 그래프입니다.:

ssize_t readlink ( const char *restrict  path,
char *restrict  buf,
size_t  bufsz 
)
매개변수
[in]path
[in]buf
[in]bufsz
반환값
ssize_t
참고
ssize_t readlinkat ( int  dirfd,
const char *restrict  path,
char *restrict  buf,
size_t  size 
)
매개변수
[in]dirfd
[in]path
[in]buf
[in]size
반환값
ssize_t
참고
int rmdir ( const char *  path)
매개변수
[in]path
반환값
int
참고
int setegid ( gid_t  gid)
매개변수
[in]gid
반환값
int
참고
int seteuid ( uid_t  uid)
매개변수
[in]uid
반환값
int
참고
int setgid ( gid_t  gid)
매개변수
[in]gid
반환값
int
참고
int setpgid ( pid_t  pid,
pid_t  pgid 
)
매개변수
[in]pid
[in]pgid
반환값
int
참고
pid_t setpgrp ( void  )
반환값
pid_t
참고
int setregid ( gid_t  rgid,
gid_t  egid 
)
매개변수
[in]rgid
[in]egid
반환값
int
참고
int setreuid ( uid_t  ruid,
uid_t  euid 
)
매개변수
[in]ruid
[in]euid
반환값
int
참고
pid_t setsid ( void  )
반환값
pid_t
참고
int setuid ( uid_t  euid)
매개변수
[in]euid
반환값
int
참고
unsigned sleep ( unsigned  secs)
매개변수
[in]secs
반환값
unsigned
참고
void swab ( const void *restrict  from,
void *restrict  to,
ssize_t  size 
)
매개변수
[in]from
[in]to
[in]size
반환값
void
참고
int symlink ( const char *  oldpath,
const char *  newpath 
)
매개변수
[in]oldpath
[in]newpath
반환값
int
참고
int symlinkat ( const char *  oldpath,
int  newdirfd,
const char *  newpath 
)
매개변수
[in]oldpath
[in]newdirfd
[in]newpath
반환값
int
참고
void sync ( void  )
반환값
void
참고
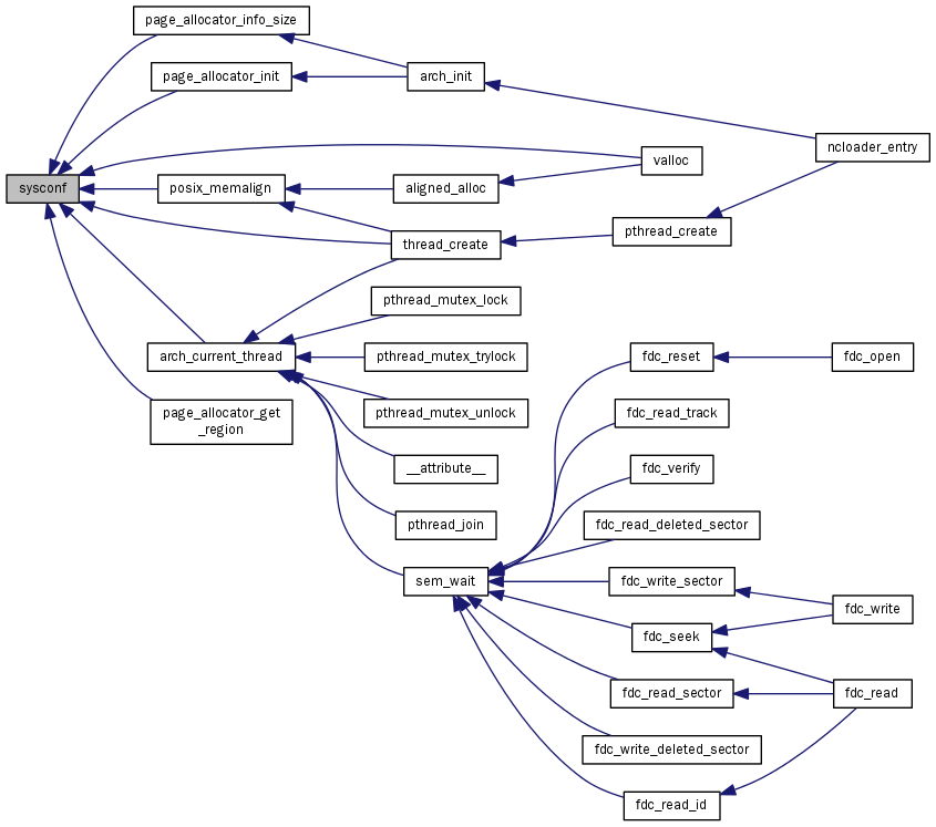
long sysconf ( int  name)
매개변수
[in]name
반환값
long
참고

+ 이 함수를 호출하는 함수들에 대한 그래프입니다.:

pid_t tcgetpgrp ( int  fd)
매개변수
[in]fd
반환값
pid_t
참고
int tcsetpgrp ( int  fd,
pid_t  pid 
)
매개변수
[in]fd
[in]pid
반환값
int
참고
int truncate ( const char *  file,
off_t  offset 
)
매개변수
[in]file
[in]offset
반환값
int
참고
char* ttyname ( int  fd)
매개변수
[in]fd
반환값
char *
참고
int ttyname_r ( int  fd,
char *  buf,
size_t  size 
)
매개변수
[in]fd
[in]buf
[in]size
반환값
int
참고
int unlink ( const char *  file)
매개변수
[in]file
반환값
int
참고
int unlinkat ( int  dirfd,
const char *  file,
int  flags 
)
매개변수
[in]dirfd
[in]file
[in]flags
반환값
int
참고
ssize_t write ( int  fd,
const void *  buf,
size_t  size 
)
매개변수
[in]fd
[in]buf
[in]size
반환값
ssize_t
참고

+ 이 함수 내부에서 호출하는 함수들에 대한 그래프입니다.:

+ 이 함수를 호출하는 함수들에 대한 그래프입니다.:

변수 문서화

char* optarg
int opterr
int optind
int optopt