ncloader
0.1
메인 페이지
모듈
데이타 구조
파일들
모두
데이타 구조
파일들
함수
변수
타입정의
열거형 타입
열거형 멤버
매크로
그룹들
페이지들
함수
Hexa-dump
Implementation of tools
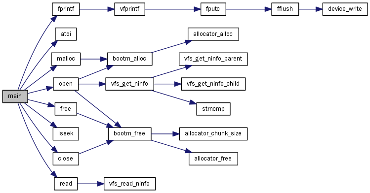
Hexa-dump에 대한 협력 다이어그램:
함수
int
main
(int argc, char *argv[])
상세한 설명
함수 문서화
int main
(
int
argc
,
char *
argv
[]
)
이 함수 내부에서 호출하는 함수들에 대한 그래프입니다.:
생성시간 : 월 1월 6 2014 00:58:14, 프로젝트명 : ncloader, 생성자 :
http://nicesj.com