ncloader  0.1
 모두 데이타 구조 파일들 함수 변수 타입정의 열거형 타입 열거형 멤버 매크로 그룹들 페이지들
+ Image writer에 대한 협력 다이어그램:

데이타 구조

struct  boot_s
 

매크로

#define SECTOR_SZ   512
 

타입정의

typedef struct boot_s boot_t
 

열거형 타입

enum  { STAGE1 = 0x00, STAGE2 = 0x01, MAX_INDEX = 0x02 }
 

함수

struct boot_s __attribute__ ((packed))
 
int main (int argc, char *argv[])
 

변수

enum { ... }  __attribute__
 

상세한 설명

매크로 문서화

#define SECTOR_SZ   512

타입정의 문서화

typedef struct boot_s boot_t

열거형 타입 문서화

anonymous enum
열거형 멤버
STAGE1 
STAGE2 
MAX_INDEX 

함수 문서화

struct boot_s __attribute__ ( (packed)  )
int main ( int  argc,
char *  argv[] 
)

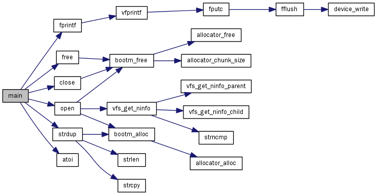
+ 이 함수 내부에서 호출하는 함수들에 대한 그래프입니다.:

변수 문서화

enum { ... } __attribute__